Skip to main content

Benutzerhandbuch

Berechtigungsbeziehungen für Elemente

In TrendMiner bestimmt die Beziehung zwischen einem Benutzer und einem Element, welche Berechtigungen gelten und welche Aktionen der Benutzer ausführen kann.

Berechtigungspriorität

Bei der Ermittlung der für einen Benutzer für ein bestimmtes Element geltenden Berechtigung werden alle Berechtigungsbeziehungen gleich gewichtet. Die Berechtigung mit der höchsten Stufe hat Vorrang, sodass der Benutzer die maximale Zugriffsstufe erhält, die ihm durch eine der Beziehungen gewährt wird.

Die Berechtigungsstufen sind in absteigender Reihenfolge ihrer Priorität wie folgt:

  1. Eigentümer

  2. Schreiben

  3. Lesen

Die Eigentumsrechte in TrendMiner weisen bestimmte Merkmale auf, die sie von anderen Berechtigungsstufen unterscheiden.

Nur ein Benutzer kann Eigentümer eines Elements sein, und diese Berechtigung kann nicht mit anderen geteilt werden. Wenn Sie ein Element in Ihrem Home-Ordner speichern, werden Sie automatisch Eigentümer dieses Elements.

Als Eigentümer haben Sie die volle Kontrolle über das Element, einschließlich der Möglichkeit, dessen Sichtbarkeit zu verwalten und anderen Benutzern Berechtigungen zuzuweisen.

2025r2-ip-owner.png

„Hat der Benutzer eine direkte Beziehung zu dem Element?“

Direkte Berechtigungen werden einem Benutzer vom Eigentümer des Elements explizit zugewiesen. Diese werden für jedes Element einzeln vergeben und ermöglichen entweder Schreib- oder Lesezugriff.

Direkte Beziehungen werden über die Aktion Teilen in der Anwendung hergestellt.

2025r2-ip-share-one.png

„Hat der Benutzer eine Beziehung zu einer primären Abhängigkeit des Elements?“

Wenn ein Benutzer über Lese- oder Schreibzugriff auf ein übergeordnetes Element verfügt, erbt er automatisch den Lesezugriff auf die darunter liegenden (abhängigen) Elemente. Dies unterstützt die kontextbezogene Navigation und Analyse über verknüpfte Elemente hinweg unter Berücksichtigung der Eigentumsgrenzen.

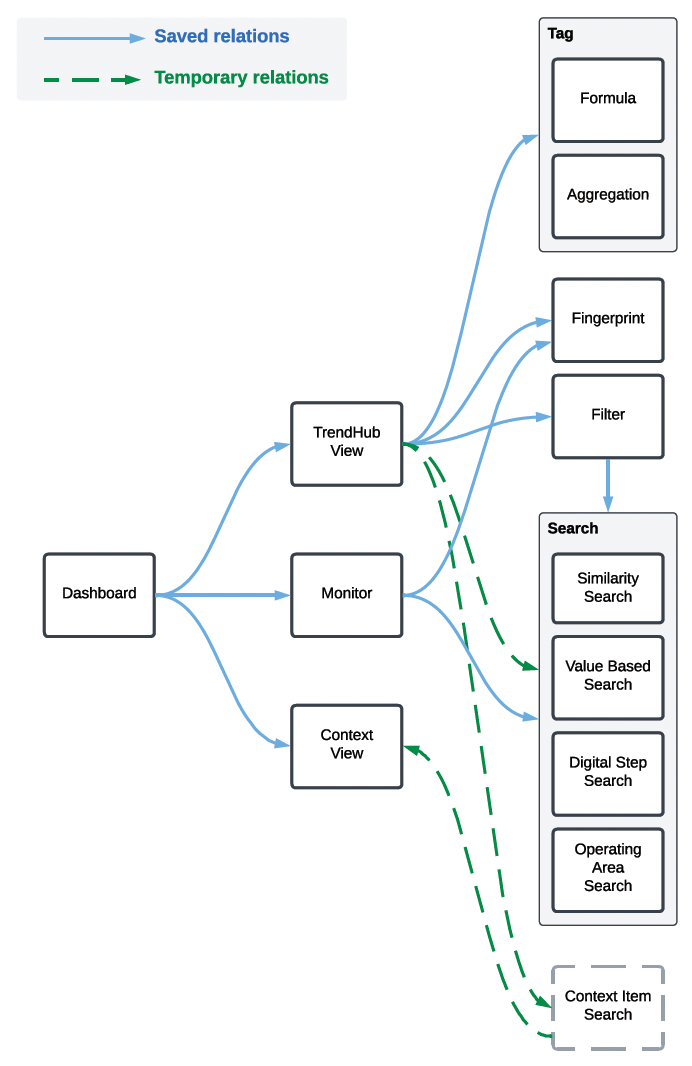
Gespeicherte und temporäre Beziehungen

Items können über zwei Arten von Beziehungen miteinander verknüpft werden: Gespeicherte Beziehungen und temporäre Beziehungen.

Gespeicherte Beziehungen sind persistente Verknüpfungen zwischen Elementen, die als Teil der Definition des Elements gespeichert werden.

Temporäre Beziehungen existieren nur im Kontext einer aktuellen Konfiguration und werden nicht mit dem Element gespeichert.

Wenn ein Element mit Schreibberechtigung geteilt wird, werden nur die gespeicherten Beziehungen in die Freigabe aufgenommen. Das bedeutet, dass der Empfänger nicht nur die Schreibberechtigung für das geteilte Element erhält, sondern auch die Leseberechtigung für alle Elemente, die über gespeicherte Beziehungen verbunden sind.

Wenn beispielsweise ein Dashboard mit Schreibberechtigung geteilt ist und dieses Dashboard eine TrendHub-Ansicht enthält, die wiederum einen Fingerprint enthält, hat der Empfänger Schreibberechtigung für das Dashboard, Leseberechtigung für die verknüpfte TrendHub-Ansicht und Leseberechtigung für den zugehörigen Fingerprint. Dadurch wird sichergestellt, dass Benutzer auf alle wesentlichen Komponenten zugreifen können, die für die Arbeit mit dem geteilten Element erforderlich sind.

item-to-item-relations.png

„Hat der Benutzer durch seine Mitgliedschaft in einer Benutzergruppe eine Beziehung zu dem Item?“

Ein Benutzer erbt die Berechtigungen, die einer Benutzergruppe zugewiesen sind, der er angehört. Dies ermöglicht eine effiziente Berechtigungsverwaltung, indem der Zugriff auf Gruppenebene zugewiesen wird.

Berechtigungsbewertung

Die Berechtigungen werden sowohl für den Benutzer als auch für die Benutzergruppe überprüft. Die Berechtigung mit der höchsten Stufe wird auf den Benutzer angewendet.

Keine Vererbung von Untergruppen

Das System überprüft nur, ob ein Benutzer direkt in der Benutzergruppe ist, der die Berechtigung zugewiesen wurde. Die Mitgliedschaft in Untergruppen dieser Benutzergruppe wird nicht berücksichtigt.

Beispiel

Ein Benutzer, Peter, gehört zur Benutzergruppe „Operator“, die über eine Leseberechtigung für das Item „Pumpe 853“ verfügt. Darüber hinaus hat Peter eine direkte Schreibberechtigung für dasselbe Item. Da sowohl die Beziehungen aus der Benutzergruppe als auch die des Benutzers bewertet werden, gilt die Berechtigung mit der höheren Stufe, was zu einem Schreibzugriff führt.

Monitore sind keine Elemente. Sie können nicht direkt geteilt werden und können nur vom Eigentümer der Suchen oder Fingerprints ausgeführt werden, auf denen der Monitor basiert.

Der aktuelle Status eines Monitors kann jedoch indirekt über ein Dashboard geteilt werden. Dank der Element-zu-Element-Beziehung kann ein Benutzer, für den das Dashboard freigegeben ist, weiterhin den Status des Monitors sehen.

Wenn der Benutzer auf die Monitor-Kachel klickt, öffnet sich eine neue TrendHub-Ansicht, die die zugehörige Suche oder den Fingerprint lädt. Der Zugriff auf diese Suche erfolgt über die Element-zu-Element-Kette: vom Dashboard zum Monitor zur Suche, wo der Benutzer die Lese-Berechtigung für die Suche erhält.